首 页
走进恒馨
新闻资讯
招租信息
楼盘展示
企业文化
通知公告
联系我们
关于我们
集团领域
荣耀见证
人才理念
招聘职位
荣誉
新闻中心
媒体聚焦
行业资讯
项目动态
不忘初心牢记使命
恒馨印象
三里洋房
天下第一石城
核心理念
社会责任
报告
通知
公告
当前位置:
首页
>
通知公告
>
公告
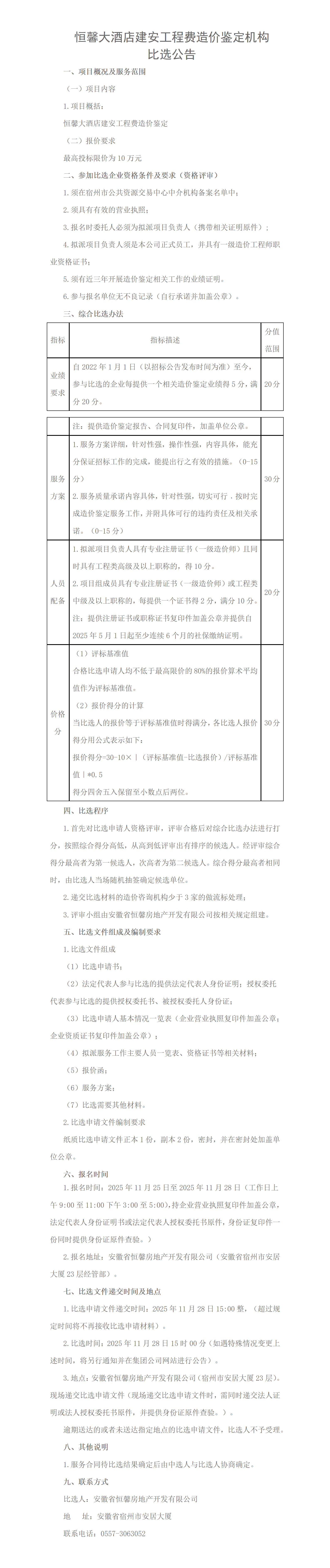
恒馨大酒店建安工程费造价鉴定机构比选公告
作者:小编 文章来源:网络 发布时间:2025-11-25 16:44:53 您是第
位浏览者
打印
关闭窗口
上一篇 :
恒馨北办公楼围墙维修工程询价结果公告
下一篇: 暂无